登录
注册
商业&政策
商业新闻
会议资讯
医疗政策
集采动态
医保基金
注册&监管
诊断技术
分子诊断
临床生化
免疫分析
流式细胞
临床微生物
病理学
NGS&质谱&色谱
POCT&居家检测
体液检测
疾病领域
传染性疾病
癌症&肿瘤
遗传生殖
过敏&自免疾病
心脑血管疾病
神经退行性疾病
呼吸系统疾病
阿尔茨海默病
女性健康
实验室服务
共建&打包
第三方检验
mNGS&tNGS
室间质评
实验室认证
原料与耗材
试剂原料
仪器零部件
实验室耗材
社区&工具
在线论坛
艾微滴学苑
知识星球
招投标平台
产品品牌馆
求职招聘
搜索
新闻
--
新闻详情
迈瑞“前高管天团”打造的企业,IPO备案成功!
2026-03-09
345
作者: 锁炎
来源: 青瓦资本
就在刚刚,又一家带着浓厚“迈瑞”基因的企业,叩响了港交所的大门。
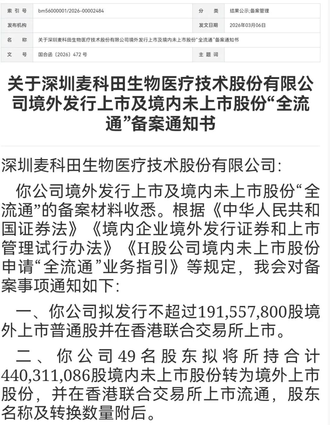
2026年3月6日,证监会国际合作司披露,
深圳麦科田生物医疗技术股份有限公司(以下简称“麦科田”)的港股IPO正式拿到备案通知书。
根据备案通知书,该公司拟发行不超过1.915亿股H股,同时启动超过4.4亿股的“全流通”。
当我们把目光投向这家公司时,看到的不仅仅是一个IPO,更是一个由前迈瑞核心高管组建的“创业天团”,如何通过资本运作,在生命支持、微创介入和IVD三大赛道同时开火的精彩故事。
迈瑞“二当家”带队,80%核心成员系出迈瑞
翻开麦科田的管理层履历,你会看到一份浓重的“迈瑞名单”。
董事长刘杰,曾任迈瑞医疗首席运营官、首席财务官、国际营销副总裁;副董事长钟要齐,同样出身迈瑞,负责国际营销。两人在业内被誉为“刘主内、钟主外”的黄金搭档。据披露,其核心管理团队中超过80%的成员来自迈瑞。
这种级别的团队配置,在初创医疗器械公司中极为罕见,也解释了为何高瓴、深创投、软银中国等顶级资本愿意一路加持。IPO前,高瓴实体持股高达20.79%,成为最大的外部股东。
IVD业务中的“隐形冠军”:全自动血弹力图的霸主
虽然麦科田的业务横跨三大赛道,但站在IVD从业者的角度看,其体外诊断业务虽然目前占总营收比重稳定在13%左右,却是其技术壁垒和渠道协同最值得玩味的部分。
麦科田的IVD布局始于2017年对上海润普生物的收购。凭借这笔收购,麦科田切入了凝血检测这一细分赛道。
数据显示,从2021年到2024年,
在中国全自动血检弹力图市场,按销售额计算,麦科田连续排名第一。
在凝血领域中,血栓弹力图是指导输血、监测凝血功能的重要工具,尤其是在创伤、麻醉及重症监护(ICU)场景中应用广泛。这恰好与麦科田起家的生命支持(输注管理)业务形成了完美的“设备+耗材+监测”闭环。在ICU里,这边输着液,那边监测着凝血状态,这种场景协同,是纯IVD企业难以比拟的优势。
业绩的“拐点”时刻:2025上半年扭亏
对于投资人而言,此次备案最关键的信号,或许是麦科田基本面的改善。
财务数据显示,2022年至2024年,
公司虽营收从9.17亿增至13.99亿,
但连续三年累计亏损超3.87亿元,主要源于大规模的研发投入及并购扩张。
但到了2025年上半年,公司迎来关键转折:
收入7.87亿元,同比增长15.31%;
净利润4096.8万元,而去年同期为亏损5802.6万元。
毛利率提升至52.9%。
成功实现扭亏为盈,这在当下的医疗IPO环境中,无疑是一张极具分量的“入场券”。
并购驱动的“三驾马车”与高企的商誉
麦科田的成长史,就是一部连续的并购史。
2017年收购上海润普,切入IVD;
2022年1.62亿元收购英国Penlon,拿下全球麻醉市场入场券;
2022年16.2亿元收购江苏唯德康,将微创介入业务推上营收第一的宝座(2024年占51.6%);
2025年拟收购国科美润达,补足硬镜版图。
这种激进的并购策略,让麦科田用短短几年时间走完了别人十几年的路,但也带来了高达9.08亿元的商誉。如何在并购后实现渠道、研发与销售的深度协同,将是上市后市场关注的焦点。
观察:IVD从业者该看什么?
对于关注IVD赛道的同行来说,麦科田的上市提供了一个新的研究样本:
1. 场景化营销的极致:麦科田证明了,IVD企业不一定要单打独斗。通过绑定高值设备(输注泵、内窥镜)进入ICU和手术室,IVD试剂(凝血)获得了极高的入院壁垒。
2. 细分赛道的深耕:在凝血大市场中,麦科田没有一开始就拼传统凝血四项,而是选择了“弹力图”这个高壁垒、高价值的细分领域,做到了全国第一。
3. 国际化视野:创始团队的迈瑞背景决定了其骨子里的国际化基因。收购英国Penlon不仅是为了技术,更是为了全球渠道的复用。
备案获批,意味着这只“迈瑞系”的三栖医疗平台距离登陆港股只差最后的聆讯。参考其Pre-IPO轮82亿元的估值,一旦成功上市,港股医疗器械板块将迎来一位颇具分量的“整合者”。
至于我们IVD人,不妨多看看它如何用IVD的试剂耗材,去撬动生命支持和微创介入的存量市场——这或许是未来医疗器械平台增长的新范式。
注:本文基于公开数据及行业逻辑分析,不构成任何投资建议。
参考资料:青瓦资本
声明:本微信注明来源的稿件均为转载,仅用于分享,不代表平台立场,如涉及版权等问题,请尽快联系我们,我们第一时间更正。
热门推荐
更多
数字PCR仪注册,出新规!
01-17
211952
刚刚!又一款分子POCT结核耐药产品拿证!
12-30
192668
迈瑞医疗,签约苏州IVD企业!
12-28
150094
5000万!公开招标,呼吸道抗原试剂大订单!
01-19
144718
2025并购浪潮下,“诊断+”模式成行业整合主线!
01-18
133422
胶体金市场:预测2030年全球市场规模将达860亿元!
01-18
132914
最新资讯
更多
迈瑞“前高管天团”打造的企业,IPO备案成功!
03-09
闲鱼,成了二手IVD设备“地下交易市场”!
03-09
AD检测,指尖血,测三种标志物!
03-09
新发现!新CRISPR系统可同时识别新冠、流感、RSV!
03-08
科学家发明“无痛创可贴”!15分钟测出体内炎症!
03-08
罗氏诊断主动召回cobas pro c503全自动生化分析仪,涉及中国19台!
03-07
疾控系统“钱袋子”报告出炉!IVD行业新一轮洗牌!
03-06
这个免疫层析检测,市场或超3.5亿美元!
03-06
脓毒症检测企业,拿到2000万美元融资!
03-05
又一款呼吸道多联检获批!康为世纪9联检!
03-05