登录
注册
商业&政策
商业新闻
会议资讯
医疗政策
集采动态
医保基金
注册&监管
诊断技术
分子诊断
临床生化
免疫分析
流式细胞
临床微生物
病理学
NGS&质谱&色谱
POCT&居家检测
体液检测
疾病领域
传染性疾病
癌症&肿瘤
遗传生殖
过敏&自免疾病
心脑血管疾病
神经退行性疾病
呼吸系统疾病
阿尔茨海默病
女性健康
实验室服务
共建&打包
第三方检验
mNGS&tNGS
室间质评
实验室认证
原料与耗材
试剂原料
仪器零部件
实验室耗材
社区&工具
在线论坛
艾微滴学苑
知识星球
招投标平台
产品品牌馆
求职招聘
搜索
文章
--
文章详情
278个朋友使用过!HIV的这个自检平台很火!
2025-10-04
42
作者: 锁炎
来源: IVD从业者网
你有没有关注过朋友圈里面的这个小程序,它目前主打HIV预防阻断2小时达,也就是高危性行为之后的快速阻断预防服务。而就这个一般人不会用到的小程序,如果你去搜索,你就会发现至少有上百人曾经使用过这个小程序,而我的朋友圈竟然有278人曾使用过这个小程序。
但今天不是来吃瓜的,我们一起研究分析一下这款非常火爆的小程序到底是如何运作的,以及如何和HIV自测挂钩。
荷尔健康 HIV预防阻断2小时达
我们在研究荷尔健康之前,需要了解它的背景,它是
蓝城兄弟
旗下品牌。蓝城兄弟是知名同性社交平台
Blued
的母公司。这个出身是其业务模式最核心的基石。
业务模式概述
荷尔健康本质上是一个专注于特定垂直领域(尤其是LGBTQ+群体及相关人群)的在线数字健康服务平台。它采用典型的“线上引流+线上服务/线下联动”的O2O模式,但其核心是建立在Blued社交流量之上的。
其业务模式可以概括为:以Blued庞大的社交用户池为基础,以HIV防治和男性健康为切入点,通过提供隐私保护、专业便捷的健康服务,将社交用户转化为医疗健康用户,实现流量变现和生态闭环。
二、业务逻辑分析(“它是如何运转的?”)
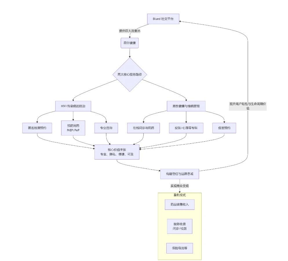
荷尔健康的业务逻辑环环相扣,形成了一个清晰的闭环,我用AI画了一个流程图,可以直观理解其运作机制:
如上图所示,其业务逻辑的各个环节如下:
1. 流量来源与用户认知
源头活水: Blued平台拥有海量的、高度精准的潜在用户(主要是男男性行为者MSM及其他LGBTQ+群体)。这个群体是HIV预防、检测和关怀的核心目标人群,同时也对男性健康、整形、心理等领域有强烈需求。
无缝导流: 在Blued App内可以轻松找到荷尔健康的入口,实现了从“社交”到“健康”场景的自然过渡和用户心智教育。
2. 核心服务路径与价值交付
如图所示,荷尔健康主要围绕两大路径提供服务:
路径一:HIV/传染病防治
。 这是其最具优势和特色的领域。通过提供匿名检测、预防性用药(PrEP)、专业咨询等服务,直接解决该群体最核心、最迫切的健康痛点。
路径二:男性健康与慢病管理。
此路径拓宽了服务边界,通过在线问诊、皮肤科、心理关怀、疫苗预约等服务,满足用户更广泛的健康需求,提升用户生命周期价值。
3. 构建信任与实现闭环
信任构建: 通过强调“专业、隐私、便捷、可及”的核心价值,尤其是“隐私保护”,解决了目标用户最敏感的顾虑,从而建立起强大的信任壁垒。
商业闭环: 在获得用户信任后,平台通过药品销售、服务收费等方式实现盈利。同时,满意的健康服务体验又会反哺Blued社交平台的用户粘性和忠诚度,形成生态协同效应。
三、成功要素分析(“它为什么能成功?”)
荷尔健康的成功,并非简单的“互联网+医疗”,而是基于以下几个关键要素:
1. 无可比拟的精准流量与社群基础
精准定位: 直接从Blued社群切入,目标用户画像极其清晰。传统的医疗平台需要花费巨大成本去寻找和教育用户,而荷尔健康是“用户就在那里”。
信任前置: 作为社群的一部分,荷尔健康天生带有“自己人”的信任感,比外部医疗机构更容易被接受。
2. 深刻理解用户痛点并构建核心壁垒
隐私保护: 对于LGBTQ+群体和HIV感染者而言,隐私是就医的首要考虑因素。荷尔健康通过匿名检测、隐私包装、加密咨询等方式,彻底解决了这一痛点,构成了其最坚固的护城河。
可及性与便捷性: 线上问诊和药品配送打破了地理和时间限制,让用户(尤其是那些生活在不友好环境或医疗资源匮乏地区的用户)能够获得原本难以触及的专业服务。
3. 专业的服务能力背书
合作网络: 它与各地的疾控中心、公立医院、知名药企(如吉利德)合作,确保了检测的权威性、药品的正规性和诊疗的专业性。
专业团队: 平台汇聚了在传染病、泌尿外科、皮肤科等领域有经验的医生,提供专业的医疗建议,而非简单的健康咨询。
4. 完整的业务生态协同
数据协同: 在用户授权和隐私保护前提下,Blued的社交数据可以帮助理解用户健康需求和行为模式,用于优化健康服务。
业务互补: 社交平台满足情感和归属需求,健康平台满足生理和安全需求,两者共同构成了一个服务于特定人群的完整生态,极大地提升了用户的粘性和平台的整体价值。
四、潜在的挑战与风险
政策监管风险: 互联网医疗在中国受到严格监管,政策的变化可能对业务模式产生直接影响。
社会偏见与歧视: 尽管社会在进步,但针对LGBTQ+和HIV的污名化依然存在,这可能限制其在大众市场的扩张和品牌宣传。
业务拓展的边界: 如何在深耕垂直领域与拓展更广泛用户群(如女性用户、普通家庭)之间找到平衡,是一个战略难题。过度扩张可能导致失去核心特色。
竞争加剧: 随着京东健康、阿里健康等大型平台对细分领域的关注,以及更多垂直创业公司的出现,竞争会愈发激烈。
总结
荷尔健康的业务模式是一个基于强大社群生态的、以解决深度痛点为切入点的垂直数字健康平台的典范。
其业务逻辑是:利用Blued的精准流量,通过提供隐私、专业、便捷的健康服务(尤其是HIV防治),解决核心用户的刚性需求,实现流量变现和生态闭环。
其成功要素在于:精准的流量基础、对隐私等核心痛点的深刻洞察与解决、专业的服务能力以及与母平台的生态协同效应。
它成功地将一个社交平台的流量和信任,转化为了一个医疗健康服务平台的核心竞争力,在特定的市场领域建立了强大的品牌优势和竞争壁垒。
以上是对荷尔健康小程序平台的商业案例分析,仅供交流
最后再打个广告,11月29日,我们即将在长沙市召开2025HTNC居家检测&新消费医疗渠道招商会,目前已有多家居家检测相关企业参展参会,对这个领域感兴趣的同道可以扫码下方二维码报名参会,如果您有好的产品需要一个展示机会,我们也设置了展位和路演,可以与我联系:锁炎:18501718652(微信同号)
热门推荐
更多
中国阿尔茨海默病报告2025:患者近1700万!
09-21
518
迪安诊断2025半年报:净利润同比降85.68%!
08-21
454
圣湘,一季度卖了5个亿!!!
04-28
340
重磅!诺唯赞再获批5款AD血检试剂盒,还有5款在路上......
09-25
282
安图生物2025上半年:短期承压,海外狂飙!
09-09
252
IVD流水线杀疯了,抢市场,半年装了607条!
09-03
240
最新资讯
更多
无针诊断时代将至:唾液、汗液正成为热门样本类型!
10-16
刚刚!又一款分子POCT产品获批上市!附评审报告
10-16
300万生免流水线1000元中标!媒体报道后,要搅黄了!
10-15
批了!罗氏pTau181血检试剂获批上市!面向基层早筛!
10-15
自闭症基因检测,合作项目!
10-14
预算2153万!招全自动生化免疫流水线及耗材!
10-14
16个月宝宝染艾滋!爸爸的 “隐秘行为” 毁了全家!
10-14
刚刚!超多重分子POCT企业,完成B轮融资!
10-13
国产医疗设备巨头联影、迈瑞加速布局临床质谱赛道!
10-13
呼吸验尿测36种癌!美投资3.5亿元,押注家用癌症早筛!
10-13