9月29日,国家药监局官宣罗氏6款阿尔茨海默病(AD)诊断产品获批,标志着国际AD确诊“金标准”体系在中国落地。
而就在四天前,9月25日,诺唯赞也宣布其7款神经系统系列诊断试剂产品获得注册证,其中5款直指AD核心生物标志物。
一周之内,国内外两家IVD企业先后在AD诊断赛道取得突破,一个奠定了确诊标准,一个推动了早筛普及。
中国AD诊断的“临床闭环”,正在形成。经过多年市场培育,AD诊断将迎来商业化的“拐点”。
确诊金标准,罗氏的“脑脊液体系”
如果说诺唯赞的血液检测让AD筛查更接近临床常规,那么罗氏的脑脊液体系,则代表着全球公认的确诊金标准。
此次罗氏获批的六款产品,分别是总Tau蛋白脑脊液定标液、p-Tau181蛋白脑脊液定标液及其质控品、β-淀粉样蛋白1-42脑脊液定标液与质控品。

全部基于脑脊液样本(CSF),由Roche Diagnostics GmbH研发,罗氏诊断产品(上海)有限公司代理。
这套体系与罗氏全球已商业化的Elecsys? CSF AD检测方案完全一致,可定量测定脑脊液中Aβ42、pTau181和T-Tau的浓度,用于AD及其他认知障碍的临床评估与鉴别诊断。
其最大特征有三:国际同步标准,检测结果与PET成像一致性高达90%,已在欧美多国纳入临床路径;体系化完整,配套定标液与质控品,实现实验室层面的可追溯与标准化;真实世界验证,通过乐城先行区的真实世界研究(RWE)机制,推动“样本岛外、检测岛内”的模式落地。
更具前瞻性的是,罗氏已明确在中国同步布局AD血检产品与质谱方案。从脑脊液到血液,罗氏希望让中国患者更早获益,让检测成为真正的临床决策工具。
这意味着,罗氏的战略不止于确诊金标准的建立,更在于贯穿“早筛—确诊—随访”的全病程解决方案。
诺唯赞用血液检测打开新窗口
与罗氏的脑脊液检测不同,诺唯赞的突破来自血液检测赛道。
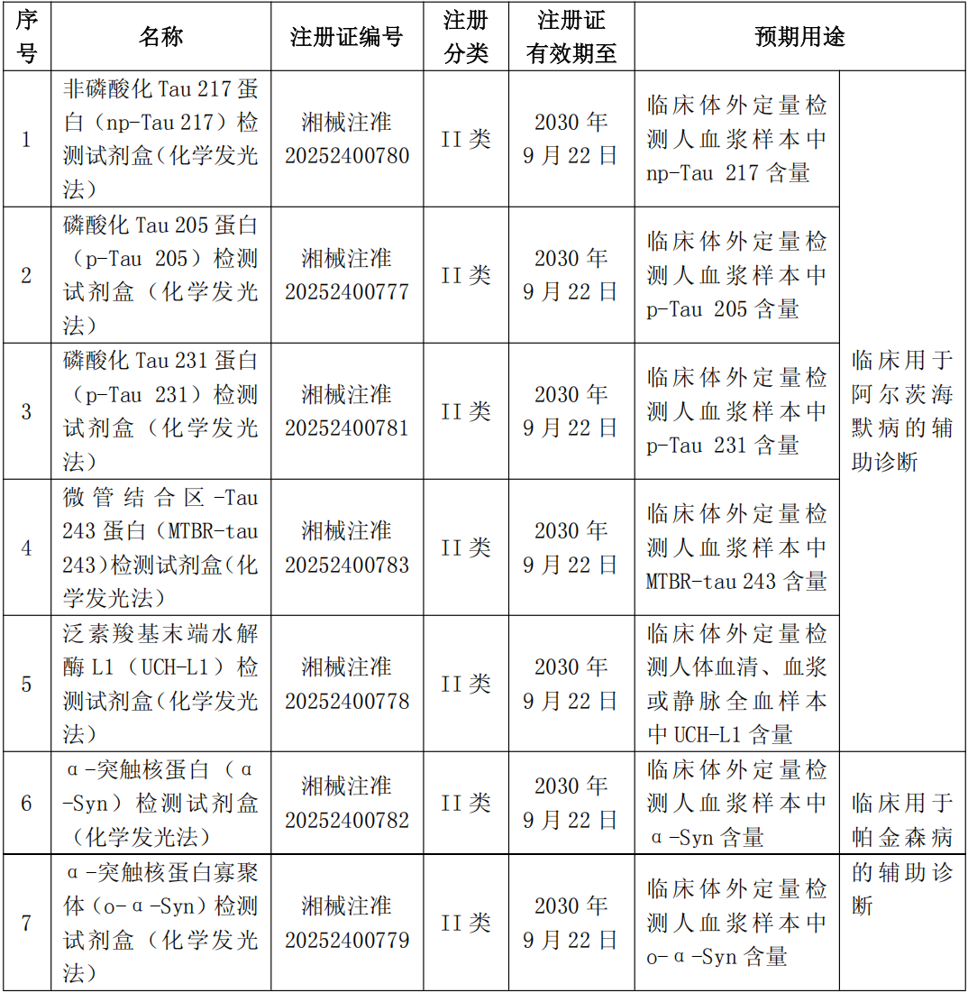
根据公告,诺唯赞子公司南京诺唯赞医疗科技有限公司的7款神经系统系列诊断试剂中,有5款聚焦AD核心标志物——np-Tau217、p-Tau205、p-Tau231、MTBR-tau243和UCH-L1,均采用化学发光法。早在2024年,诺唯赞已获6个AD血检注册证。

这些产品可在血浆、血清甚至静脉全血样本中直接检测相关标志物浓度,显著降低检测门槛,让AD筛查从“专科研究”走向“临床常规化”。
其中,np-Tau217被认为是区分AD与非AD型痴呆最具特异性的血液指标,而p-Tau231、MTBR-tau243等可辅助疾病分期和病程监测。
诺唯赞依托自有抗体平台与发光技术体系,实现关键原料与核心工艺国产化,构建了“抗体—试剂—平台”全链闭环。这意味着中国企业在AD血检领域已从“技术跟随”走向“体系自立”。
与脑脊液检测相比,血液检测更适合早筛与大规模人群检测,尤其在基层医院和体检中心具有推广优势。
诺唯赞的布局,不仅弥补了血液检测的临床覆盖空白,也为AD诊断的普惠化提供了可行路径。
顶峰相见,中国AD诊断的“双星共振”
在AD诊断的长链条中,罗氏与诺唯赞正走在两条不同却同向的赛道上。
罗氏代表国际标准的确立者,以脑脊液检测锚定“确诊金标准”,通过Elecsys?体系构建从实验室到临床的可追溯标准化体系,为医生提供最权威的病理依据。
诺唯赞则代表国产创新的开拓者,以血液检测打开普惠入口,让AD早筛从科研走向临床,从专科走向基层,让更多潜在患者被更早发现。
此刻,他们更多是并行互补:罗氏夯实“顶层标准”,提供确诊依据;诺唯赞拓宽“临床入口”,提升检测可及性。一个向下扎根,一个向上攀升——共同推动中国AD诊断快速走向成熟。
但必须看到,这种协同并非终点。随着AD检测进入体系化、常规化时代,脑脊液与血液检测的边界正在被技术融合打破。
未来,当罗氏的血检方案在中国落地,当诺唯赞的血液检测数据积累到足够临床证据,两者势必在更高维度上——算法、标准、市场与临床证据的“交汇点”相遇。
那将不再是“上游与下游”的分工,而是“谁能定义标准、谁能跑通闭环”的较量。正因如此,罗氏与诺唯赞的关系,既是协同共振的伙伴,也是未来创新曲线上的竞争者。
一个以国际标准引领,一个以国产自研突围——两条路径共同推高中国AD诊断的天花板。
此刻,他们在同路;未来,他们将在顶峰相见。
标准落地,普惠起航,中国AD诊断的加速度
AD诊断的革命,正在从“国际引入”走向“中国体系”。
罗氏让中国具备了国际确诊标准的能力,诺唯赞让更多患者能够通过血液筛查提前获益。
一个代表标准,一个代表普惠;一个在上游确证,一个在下游筛查。
当脑脊液检测与血液检测形成互补,当标准化证据体系与国产创新交汇,中国的AD诊断生态,终于迎来临床价值最大化的“拐点”。
从标准确立到普惠落地,从国际标准到中国方案——这场关于记忆的战役,中国,正在迎头赶上。
声明:本微信注明来源的稿件均为转载,仅用于分享,不代表平台立场,如涉及版权等问题,请尽快联系我们,我们第一时间更正。
个人观点,仅供参考






